Projects

Ein datengetriebenes Praxisbeispiel, das zeigt, wie man mit Python und realen Unternehmensdaten den gesamten Kaufprozess analysiert, Engpässe aufdeckt und konkrete Umsatzsteigerungspotenziale quantifiziert.

Interactive Python Dash app to visualize, analyze, and explore your jogging / running sessions recorded as GPX files.

Live‑Display-Anzeige-Tool mit Python, welches die nächsten Abfahrten einer Haltestelle der Wahl des Frankfurt am Main (RMV's) anzeigt. (Terminal Tool)
Gross Net Calculator & Finance Planer Project insights.
Identifizierung von Dekarbinisierungsversprechen von Firmen mittels Large-Language-Modellen.
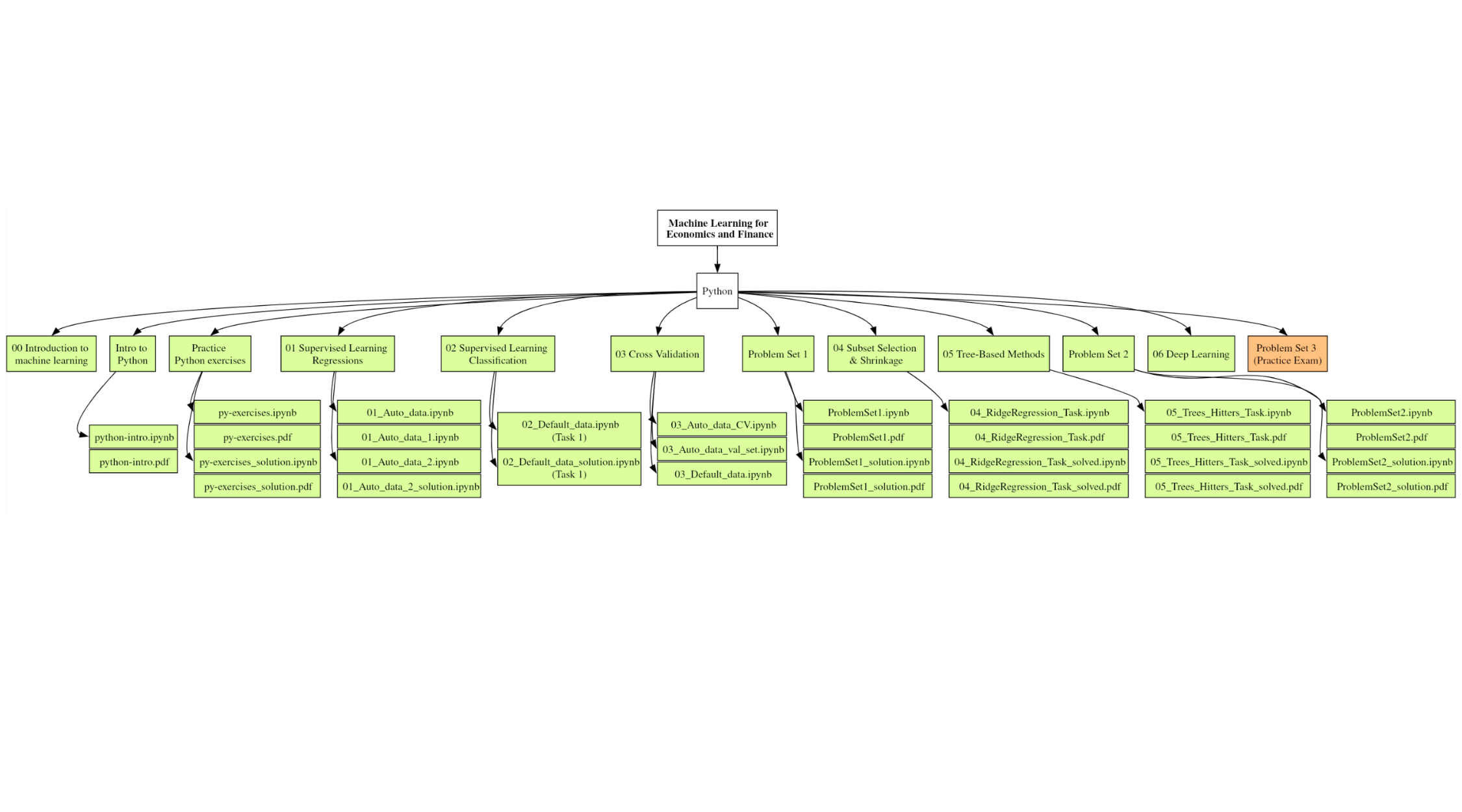
University introductionary ML course material.
Older Projects
Familienrezepte und mehr.
Mobile working setup
My work Setup in 2025.